引言
当前,全球人工智能技术已进入大模型深度应用阶段,以DeepSeek-R1、GPT-4为代表的人工智能(AI)模型通过指令监督训练与反馈学习机制,在多模态内容生成、逻辑推理等领域取得突破。AI的迅猛发展正在以前所未有的速度重塑各行各业,专利代理行业也不例外。
专利审查意见答复是专利申请的关键的阶段,其答复质量可能直接关系到专利申请的成败。针对发明专利而言,专利审查意见答复阶段专利文本已经是公开状态,利用AI辅助审查意见答复不用担心泄密的风险,从而利用AI辅助审查意见答复帮助提高授权率。本文尝试阐述利用AI赋能审查意见答复的几个技巧。
一、AI辅助分析区别特征
区别特征是判断本申请是否具备创造性的关键,区别特征是指本申请与最接近的对比文件在技术方案上的区别。
在利用AI辅助分析区别特征时,可以将审查员在审查意见中指出的申请文件和对比文件最近接近的部分上传至AI,输入类似于“请分析这两个文档中的技术方案之间的区别”这样的指令,命令AI分析本申请和对比文件之间的区别特征。
以某申请的审查意见答复为例,申请文件公开了一种可开帽碳化硅功率器件封装外壳,主要结构包括下基板、正极电极(网格状)、负极电极、上基板,以及铰接和可拆卸连接结构,其核心改进点在于封装外壳的可开闭设计,方便进行辐射实验时无需破坏封装结构,通过铰接和插接/卡合等可拆卸连接方式,使得上基板可以翻起,便于开帽,同时正极电极采用网格结构分散电流。审查员提供的对比文件公开了一种低热阻碳化硅二极管,主要结构包括散热片、绝缘陶瓷片、芯片基板、碳化硅芯片、铜连接片、引脚和环氧包裹,其核心改进点在于散热结构的设计,特别是通过铜连接片替代传统的铝线,减少电阻和发热,同时通过绝缘陶瓷片增强散热片的绝缘性能,整体结构降低热阻,提高可靠性和抗电流冲击能力。
将上述内容输入Deepseek后,下达“请分析这两个文档中的技术方案之间的结构设计差异”的指令,Deepseek的输出如下:

可以看到,Deepseek将对比文件和申请文件在多个维度的结构设计差异进行了对比分析,包括散热结构、封装连接方式、电极设计以及芯片封装保护方式。此外还可以看到,Deepseek分析出的本申请相对于对比文件的区别中,有些区别仅仅是常规区别而已,并非是具有足够创新性的区别。因此,根据Deepseek的分析结果并不能直接确定本申请和对比文件的区别特征,仍然需要技术人员或者专利代理师从Deepseek输出的各项区别中进一步识别出并非所属技术领域中的公知常识的区别,以此来最终确定区别特征。基于此操作思路,可以初步确定本申请相对于对比文件的区别特征是:上下基板铰接+下侧可拆卸连接。由此,借助于Deepseek的协助分析,便快速、准确地确定了申请文件和对比文件的区别特征。
二、AI辅助确定技术问题
在答复审查意见时,通常会遇到以下两种场景:一是已经明确了本申请相对于对比文件的区别特征,但申请文件中并未记载该区别特征的技术效果,导致不清楚该区别特征能够解决何种技术问题。二是本申请和对比文件貌似采用了相同的技术特征,但不确定两者采用该技术特征解决的技术问题是否相同。此时,便可以借助AI辅助确定技术问题作为参考。具体操作为:
将需要确定技术问题的文件输入AI后,命令其分析该文件中的某个技术特征在该文件中所起的作用是什么,能够解决哪些技术问题。
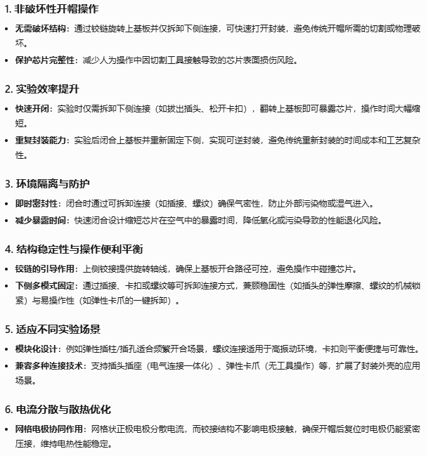
以第一种场景为例,前面已经确定了区别特征为“上基板上侧与所述下基板的上侧铰接,下侧与所述下基板的下侧可拆卸地固定连接”;但申请文件中并未记载该区别特征是为了解决什么问题而设置的。例如,将相关技术特征上传至Deepseek,并向Deepseek提问:该技术方案中,采用了“上下基板铰接+下侧可拆卸连接”这样的操作,请结合该技术方案分析该操作在该技术方案所起的作用是什么”,此时Deepseek的输出如下:
可以看到,Deepseek认为上述区别特征保护了芯片完整性,提升了实验效率,具有环境隔离与防护的能力,具有较好的结构稳定性的同时操作便利,兼容性较好且可以维持芯片电热性能稳定,将这一分析结果与技术人员沟通后,确定该分析结果无误,则可以采用。
三、AI辅助把握公知常识
在专利审查中,审查员常以区别特征为“公知常识”否定技术方案的创造性,但公知常识的认定存在模糊性且易被滥用。因此,判断审查员主张的“公知常识”是否真实成立,也是答复审查意见的核心要点之一。而AI可通过检索教科书、技术手册、专利数据库等公开资料,协助验证审查员主张的“公知常识”是否存在广泛记载。并且,AI除了验证技术是否在申请日前已被普遍应用,还可以分析技术的受众范围和传播广度,判断其是否属于技术领域的通用知识,以作为答复时的参考。
具体案例:仍以上文提到的例子,审查员在审查意见中表示上述区别特征“上基板上侧与所述下基板的上侧铰接,下侧与所述下基板的下侧可拆卸地固定连接”是本领域的是公知常识。
对此,向Deepseek提问“在半导体结构设计领域中,上基板和下基板通常通过哪些方式连接”,得到的回答为“在半导体结构设计中,上基板与下基板通常以下方式连接:通过金属凸点(如锡基焊料或铜柱)直接连接上基板与下基板;利用金线或铜线通过热压焊、超声焊等方式连接芯片焊盘与基板引脚;通过光刻和电镀在芯片表面形成金属布线层,扩展焊盘位置以实现灵活连接;通过硅基中介层实现高密度互连,TSV(硅通孔)提供垂直导电通道,连接上下基板等。”
此外,还可以进一步向Deepseek提问:上基板上侧与下基板的上侧铰接,下侧与下基板的下侧可拆卸地固定连接在半导体领域中是常见的吗?得到的回答为“在半导体封装领域,上基板与下基板通过上侧铰接+下侧可拆卸连接的设计并不常见,属于针对特定实验需求(如单粒子辐射测试)的创新设计。”
根据Deepseek的回答结果,专利代理人经过分析,并与发明人或该领域专业技术人员确认,可以认为上述区别特征并非本领域的公知常识。
因此,面对区别特征为“公知常识”这样的审查意见,当找不到足以重塑三步法(参见本公众号《攻克“公知常识和惯用技术手段”答复难题,提高专利授权率》)的入口时,可以借助于AI辅助把握公知常识,将所属技术领域中广泛记载的“公知常识”和区别特征之间的差异陈述在答复文件中,以争取更大的授权概率。
以上,本文探讨了AI辅助审查意见答复三大应用场景——区别特征分析、技术问题确定和公知常识验证,充分展现了AI在提升专利代理效率和质量方面的巨大潜力。
需要强调的是,(1)使用AI时一定要注意做好保密工作,在专利申请未进入公开阶段不能使用AI;(2)AI在当前阶段仍是增强人类专业能力的工具而非替代。专利代理师的核心价值——法律判断、策略制定和创造性思维——仍然是确保专利申请质量的关键。未来,善于将AI与专业经验相结合的知识产权从业者,能在提高工作效率的同时,为客户提供更具战略价值的专业服务。